Falcons Falcons
  • Falcons
  • News
  • Calendar
  • Documents
    • Qualification material 2026
    • Qualification material 2025
    • Qualification material 2024
    • Qualification material 2020/2021/2022/2023
    • Qualification material 2019
    • Qualification material 2018
    • Qualification material 2017
    • Qualification material 2016
    • Qualification material 2015
    • Scientific/engineering challenges
  • Vacancies
  • Contact

Qualification material 2026

RoboCup MSL Falcons Qualification documents

  • Falcons Qualification Materials (PDF)
  • Falcons Qualification Video (MP4)
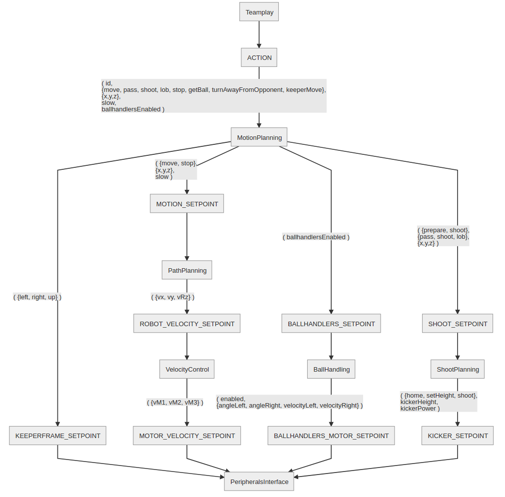
  • Software Architecture
    • Control flow (PNG)
    • Data flow (PNG)
  • Open source: https://github.com/Falcons-Robocup/code

 

 

 

 

 

 

Details
Lekhaj Kooralla
Created: 27 February 2026
Last Updated: 27 February 2026
Hits: 268

github, logo, social, social network icon instagram, logo, social, social network icon